【作者简介】
祝军,北京外国语大学教育学院党总支副书记、副教授,研究方向:大学生就业创业教育;
宁静,北京外国语大学教育学院硕士研究生,研究方向:大学生就业创业教育;
韩春光,北京高校大学生就业创业指导中心副研究员,研究方向:大学生就业政策研究和咨询指导。
【摘要】
本研究从用人单位的“需求侧”视角出发,探究招聘者对高校毕业生就业能力评价的核心要素及内涵特征。通过对53家用人单位招聘负责人的深度访谈,结合主题编码分析发现,用人单位对高校毕业生就业能力的筛选流程遵循“显性门槛筛选—隐性素养决胜”的逻辑,学历层次、院校背景、专业证书等“显性资质”是进入招聘程序的必要门槛,而最终决定录用与否的“隐性素养”则包括团队协作、学习适应、问题解决能力以及思想道德素质等,且思想道德素质是最核心、最深层的要素,研究据此构建了高校毕业生的就业胜任力模型。基于研究发现,为助力大学生成功就业,高校要进一步提升人才培养质量,夯实大学生专业知识基础,做好大学生思想道德教育和就业指导;大学生个人则要内外兼修,不仅要有针对性地提升就业能力,练好内功,更要努力增加自己的人力资本,放大外部信号优势。
【关键词】
就业能力;招聘单位;高校毕业生;就业胜任力
一、问题提出
习近平总书记在二十届中央政治局第十四次集体学习中指出:“就业是最基本的民生,事关人民群众切身利益,事关经济社会健康发展,事关国家长治久安。”作为就业重点支持群体,高校毕业生的就业问题一直是全社会关心的热点。根据教育部最新消息,2026届全国普通高校毕业生规模预计达到1270万人,同比增加48万人。新形势下,如何进一步做好高校毕业生的就业工作,显得尤为重要。
一般而言,高校毕业生的就业落实情况由供给方和需求方共同决定。一方面,高校毕业生作为就业市场中劳动力的提供者,是供给方。高校毕业生个体通过接受教育,向雇主释放高能力的信号,从而争取获得更优质的工作岗位和更高的收益。另一方面,用人单位作为就业市场中工作机会的提供者,是需求方。作为就业机会提供者和招聘工作的发起者,用人单位不仅可以通过岗位招聘计划和薪资待遇向高校毕业生释放需求信号,还在招聘工作中占据着主导权,通过单位的评价标准对高校毕业生进行筛选并决定最终是否录取。
在高校毕业生求职过程中,就业能力作为毕业生进入劳动力市场的基础,不仅是求职者获得工作机会,并借以在工作中取得成绩的个人综合素质,而且是供需双方最看重的决定性匹配因素。考虑到招聘单位在高校毕业生就业工作中所扮演的重要角色,从招聘者的视角来分析高校毕业生应该具备的素质和能力显得非常重要。具体而言,用人单位在招聘中对高校毕业生有哪些基本条件要求?用人单位最看重高校毕业生哪些方面的就业能力素质?高校毕业生应该如何有针对性地提高自己的就业能力?针对这些问题进行研究,既可以为高校毕业生成功就业提供支撑,也可以帮助高校进一步做好毕业生就业指导和人才培养工作。
二、就业胜任力及其相关理论
胜任力(Competence)的概念最早由哈佛大学教授麦克里兰提出,其核心在于识别那些能够有效区分高绩效者与普通绩效者的个体深层特征,而非仅仅依赖智力或学业成绩。麦克里兰将其定义为与工作或生活中重要成果直接关联的知识、技能、特质或动机。这一概念的提出,标志着人才评估从知识本位转向了绩效本位。随着理论的发展,多位学者对胜任力概念进行了拓展与深化。博亚齐斯进一步将胜任力界定为个体在特定职位上取得出色业绩的潜在特征,并强调其表现形式的多样性,包括动机、特质、技能及自我形象等。斯宾塞则提出了著名的“冰山模型”,系统地划分了胜任力的层次结构。该模型将胜任力分为水面上的显性部分(如知识、技能)和水面下的隐性部分(如自我概念、特质、动机)。“水上部分”易于测量和培养,而“水下部分”则是决定个体长期绩效的核心驱动力,却难以被直接观测。胜任力理论为系统分析个体能力结构提供了基础框架,其核心要义在于“区分绩效”。相较于聚焦特定岗位绩效的胜任力,就业能力(Employability)的内涵则更为宽广。该概念最早由贝弗里奇提出,意指个体的“可雇佣性”,即获得并保持工作的能力。随着劳动力市场的演变,就业能力的内涵经历了从狭义到广义的拓展。狭义的就业能力聚焦于个体层面,指个体获得工作所需的知识、技能和个人素质的总和。而广义的就业能力则纳入了宏观与环境因素,将其视为个体因素(如天资、教育、社会资本)与外部环境(如劳动力市场需求、经济结构)共同作用的结果。随着研究的深入,学者们越发强调就业能力的可持续性,即个体在职业生涯中保持就业状态、实现职业转换和持续发展的能力。
就业胜任力(Employability Competence)作为二者的交集与深化应运而生,聚焦于个体在劳动力市场中借以实现可持续职业成功的综合性、结构化能力。英国学者奈特与约克提出的USEM模型,是就业胜任力研究的重要成果。该模型将就业胜任力解构为四个维度:理解、技能、个人特质和元认知。焦静等人则将就业胜任力归纳为个人特质、岗位适应、基础技能、问题解决和关系建立等能力。总体来看,就业胜任力吸收了胜任力的绩效导向和“冰山”结构,同时采纳了就业能力的职业发展视角,将其界定为一组能够使个体在劳动力市场中获得竞争优势、实现可持续发展的,并且可被评估的综合素养。
需要指出的是,在真实的劳动力市场中,由于信息的不对称性,需求方无法在招聘阶段完全观测到供给方真实的,尤其是“冰山之下”的胜任力水平。在此背景下,信号理论(Signaling Theory)为理解用人单位如何筛选人才提供了关键的分析工具。正如斯宾塞指出,在信息不对称的市场中,高能力者会通过获取某些“信号”(Signals)来向市场传递其高质量的信息,而获取这些信号的成本对低能力者而言则高到不划算。教育文凭便是其中最经典的信号,这一理论为链接不可观测的就业胜任力与可观测的市场信号架设了桥梁,高校毕业生的显性胜任力(水上部分)可以通过“硬信号”传递,进而得到用人单位的认可,并被认为是对个体已掌握的知识与技能的有效证明。
综上所述,胜任力理论为研究大学生就业能力奠定了丰富的理论基础,尤其是与信号理论的结合可以更加准确地分析用人单位在求职者身上所期望看到的能力与素质。为实现高质量充分就业,劳动者需要具备较好的就业能力,了解市场所需要的具体能力指标体系,为就业做好充分的准备。然而,遗憾的是,现有关于就业能力的研究大多从毕业生自我评价的视角展开,缺少以用人单位为视角切入的分析。针对这一现象,本研究旨在从用人单位的“需求方”视角来对高校毕业生应具备的就业能力与素质进行研究,努力构建高校毕业生就业胜任力模型,分析用人单位的招聘筛选逻辑,以使大学生有针对性地提升自己的就业能力。
三、研究方法与对象
(一)研究方法
本研究采用质性研究中的描述性研究设计(Descriptive Research Design),旨在深入理解用人单位对高校毕业生就业能力的评价标准与筛选逻辑。数据收集主要采用半结构式访谈,根据研究目的设计了访谈提纲,但在实际访谈中保持灵活性,允许受访者就相关话题自由发挥,从而捕捉预设问题之外的重要信息。本研究采用的访谈主要问题包括“您所在单位近三年招聘过多少名高校毕业生?”“对于哪些专业的毕业生需求最大?”“对于招聘应届毕业生有哪些基本条件(学历要求、资格证书等)?”“在招聘过程中是怎样选择和确定招录人选的?”“哪些能力素质是在招聘过程中最受重视的?”“您认为高校毕业生最应该具备的核心能力有哪些(请排序)?”“为了促进高校毕业生高质量充分就业,提升大学生就业能力,您会给大学生提什么建议?”等等。研究旨在通过深度访谈,获得关于用人单位看重的高校毕业生就业能力的一般性、描述性的理解。
(二)研究对象
本研究基于北京高校大学生就业创业指导中心和北京外国语大学教育学院的联合访谈,以应届毕业生招聘单位为访谈对象。在2023年3月到2023年6月期间,通过京津冀专场招聘会、高端技术技能人才贯通培养项目专场双选会、就业实习专场等现场以及网络访谈方式,访谈了全国53家用人单位的招聘负责人或人力资源部门管理者,每次访谈不少于一小时。访谈样本覆盖了19个行业,包括制造业、教育、金融、医疗健康、信息技术、服务业等。从单位性质看,其中国有企业占52.8%(28家),民营企业占28.3%(15家),事业单位占11.3%(6家),其余为三资、合资企业(因为党政机关招聘需要通过严格的考试,所以本次调查对象暂不涉及)。受访单位所在地区涵盖了东部、中部和西部,具有较好的代表性。本研究的受访者均为单位招聘决策的核心人员,包括人力资源总监、招聘经理、人事专员等,具有丰富的人才招聘经验,对单位招聘标准和人才评价有深刻的把握和了解。受访者背景信息见表1(该表只列举了不同行业中的代表性单位,其余单位信息已省略)。

四、研究过程与发现
(一)编码过程
1.阶段一:开放式编码
在这一阶段,研究者对原始访谈文本进行了沉浸式阅读,对与“招聘标准”“选人偏好”“看重何种能力”相关的有意义单元进行概念化标记,打散数据,形成丰富的初始概念。表2选取了编码的部分概念,受限于篇幅,并未对所有概念进行展示。初始概念包括学历门槛、证书要求、责任心、价值观等方面。
2.阶段二:轴心编码
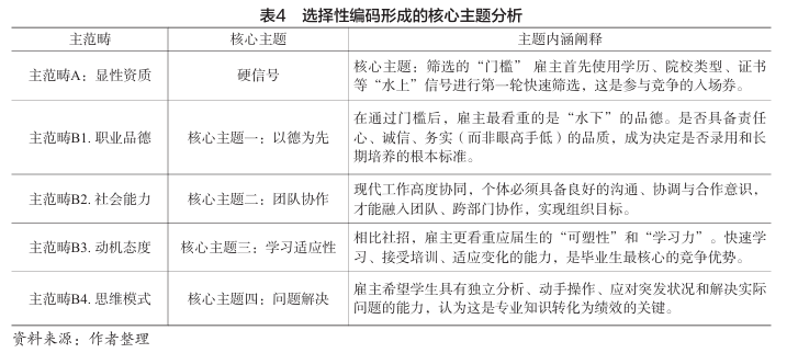
在这一阶段,研究者将开放编码中形成的多个初始概念进行卡片式归类和聚合,建立概念类属之间的联系,通过反复比较这些概念的异同,寻找它们之间的轴心关系。具体而言,研究者对开放式编码生成的初始概念进行了类属分析,将“学历门槛”“证书要求”等易于量化和验证的指标归纳为“显性资质”,这类指标通常是简历筛选的硬性条件;将“责任心”“沟通能力”“学习意愿”等不易直接观测但决定工作绩效的深层特征归纳为“隐性素养”。为了增强编码的信度与效度,本研究回溯原始访谈记录,提取了与各范畴高度对应的典型引文。最终,研究者将零散的概念收敛为8个关键的子范畴,并进一步概括为两大主范畴,即“显性资质”与“隐性素养”(见表3)。

3.阶段三:选择性编码
在轴心编码的基础上,本阶段的研究旨在提炼出一个能够统领所有主范畴的核心主题。研究发现,“显性资质”与“隐性素养”并非平行关系,而是呈现出时间上的先后顺序与功能上的互补关系,即雇主在招聘流程中,首先依据“显性资质”进行快速的初筛,利用学历、证书等标准化信号降低信息筛选成本;随后在面试及考察环节,重点评估候选人的“隐性素养”以决定最终录用情况。通过对主范畴A(显性资质)和主范畴B(隐性素养)之间互动关系的深入分析,研究发现雇主在招聘的过程中对求职者的筛选逻辑呈现出清晰的“冰山模型”结构。同时,主范畴B内部的四个子范畴(B1至B4)构成了雇主眼中“好的就业胜任力”的四大核心支柱。基于此,本研究提炼出“显性门槛筛选—隐性素养决胜”这一核心主线,将所有范畴串联起来,不仅回答了用人单位看重什么的问题,更揭示了用人单位如何筛选求职者的动态过程。

(二)高校毕业生的就业胜任力模型
通过对访谈资料的深入挖掘与模型构建,本研究发现雇主评价不仅对高校毕业生就业胜任力有着清晰的模型要求,而且在实际招聘中遵循着严密的筛选逻辑。这不是一个简单的评价过程,而是一个从“显性”到“隐性”、从“资质”到“胜任”、从“技能”到“品德”层层递进的过程(见图1)。

1.显性门槛筛选:学历与证书作为“入场券”
研究发现,在就业胜任力“冰山模型”的水上部分,显性资质构成了毕业生进入职场的第一道硬门槛。由于劳动力市场普遍存在信息不对称的现象,且校园招聘往往面临海量简历筛选的时间压力,用人单位倾向于使用高辨识度、易于核验的标准化信号来快速剔除不合格的候选人。
首先,学历层次与院校背景是刚性的筛选基准。访谈中,绝大多数雇主设定了明确的学历底线,“本科及以上”是大部分岗位的基本要求(No.11,No.36,No.47),而对于核心业务岗或研发岗,门槛则提升至硕士研究生甚至博士研究生(No.22,No.30)。此外,院校标签效应显著,部分单位表示“同等条件下,‘双一流’高校毕业生会优先考虑”(No.13),将院校类型视为学生智力水平和学习能力的代理变量。其次,职业资格证书与专业匹配度是关键的准入条件。在特定行业,资格证书具有“一票否决权”。例如,医疗行业“医生需要行医执照,护士需要护理执照”(No.25),教育行业要求教师资格证(No.34),财务岗位则“至少要有初级会计证书”(No.10)。这种显性筛选不仅考查了学生的专业知识储备,更检验了其职业规划的清晰度和为就业所做的前期准备。只有跨越了这些显性门槛,毕业生的隐性素养才有机会接受雇主的进一步考察。
2.团队协作能力:从“单兵作战”到“价值共创”
在现代组织中,团队协作能力已成为高效完成工作的内在要求,是衡量个人胜任力的关键。访谈显示,雇主不仅希望毕业生能融入部门氛围(No.34),更看重其在跨部门项目中协调资源、化解冲突的能力(No.8)。例如,研发人员需与市场部联动,不仅要懂技术,更要懂沟通。此外,情绪智力(EQ)在协作中扮演着调节器的作用。团队协作既考验专业能力,在一定程度上也能反映员工的情绪管理情况。团队合作中的情绪管理体现为个体在协作过程中对自我及他人情绪的觉察、调节与引导能力。面对意见分歧时,情绪管理能力强的成员能主动克制冲动,以理性态度分析冲突本质,而非陷入情绪对抗;在高压任务中,他们既能稳定自身焦虑,又能通过积极语言和肢体动作传递信心,缓解团队紧张氛围。部分公司也将“能否快速融入教研团队氛围”列为面试关键指标(No.34),“希望大学生在学校不仅要把学习学好,而且要把自己的情商提高,学会团结同学,学会互帮互助。具有团队意识,这样到了企业才能更好地适应企业的工作氛围和工作节奏。”(No.20)遇到文化或认知差异时,这类成员善于捕捉非语言信号,灵活调整沟通策略,将潜在矛盾转化为建设性对话。而这种内在的情绪掌控力不仅能提升协作效率,更能塑造包容、互信的团队文化,“我们在招聘时首先看学历和必备证书,其次看沟通表达能力,还有性格”(No.3),而对“过度强调个人观点,忽视组织文化”的求职者部分企业则避之不及(No.13)。
3.学习适应能力:应对职场变化的成长引擎
学习适应能力是应届毕业生与资深员工竞争的最大资本。通过分析对用人单位的访谈资料发现,招聘者将持续学习与成长潜力视为应届生的核心优势,尤其看重其面对新知识、新技术时的吸收速度与转化效率。与具有丰富工作经验的社会招聘人员相比,企业倾向于招聘应届毕业生在很大程度上是因为大学生的“可塑性”。“我们社招的岗位很少,只有在IT这个岗位会有社招,因为有经验,应届学生就像一张白纸,可塑性好。”(No.12)“虽然应届生工作经验少,但是学东西比较快,比较听话,上手也快。”(No.16)“和社会上招聘的员工相比,我们认为应届毕业生有独特的优势,他们能够按照我们企业的培训方向更好地接受专业培训,没有一些不良的习惯。唯一的缺陷,就是工作经验不足。但是我们企业给了应届生一年的见习期,这种过渡期能够使应届毕业生更好地适应自己的工作方向。”(No.20)
同样,持续学习能力作为组织“创新力的永续源泉”,其本质是通过组织学习将隐性知识显性化,形成难以模仿的核心竞争力。学习能力在职场中最为外显的衡量标准是职业发展过程中的职级晋升情况,而在对应届毕业生的招聘环节中,很多企业会把实习期间的考核评价作为衡量应聘者持续学习能力的标准。例如,“看管培生能否通过为期三个月的轮岗实习,升职为助理经理,再通过后续几个月的工作升职为门店预备店长”(No.5)。招聘负责人坦言,“只有通过持续学习,才能够对企业发展创造价值,为个人成长和发展提供动能”(No.12)。
4.问题解决能力:从“做题家”到“破局者”
用人单位对求职者的考察并不局限于专业知识层面,对实际工作中的问题解决能力也是重要的衡量标准。在招聘单位看来,问题解决能力是区分“普通员工”与“高潜人才”的分水岭,也是毕业生最易存在的短板。招聘者在招聘过程中会关注毕业生在面对复杂、非结构化问题时的分析、判断与执行能力,这要求其不仅掌握专业知识,更须具备系统思维、资源整合与应变能力。雇主期望毕业生“能通过参与竞赛、项目实践等方式积累实战经验”(No.12),因为问题解决能力不仅是个体适应职业环境动态变化的“认知脚手架”,更是驱动创新与组织效能提升的核心竞争力。用人单位希望应届求职者能够多参与校园中的社团活动,培养解决未来工作岗位中可能会出现的棘手问题的素质与能力(No.15);或者希望高校给予学生更多的竞赛机会,增加学生的项目经验,增强学生的相关动手能力和问题解决能力(No.31)。在招聘过程中,那些拥有竞赛获奖或深度项目经历的学生之所以受青睐,正是因为这些经历证明了他们具备将知识迁移到复杂情境中解决实际问题的能力。
5.以德为基:个人道德素质是决定录用与否的核心基石
研究发现,在通过显性门槛后,职业品德成为雇主考察的核心维度。在招聘者眼中,“才”决定了员工能走多快,而“德”决定了员工能走多远。首先,诚信是职业准入的基石。这不仅体现为对行业规范与职业道德的恪守,更反映了在复杂职场中作出符合伦理决策的能力。访谈中,医药、金融等风险敏感型行业尤为强调这一点。有雇主直言,“执业药师虽优先,但若发现简历造假或夸大实习经历,即使专业对口也会一票否决”(No.23)。因为诚信缺失不仅是个人瑕疵,更被视为组织发展的重大风险源。其次,责任心与务实态度是核心因素。相比于眼高手低、频繁跳槽的求职者,雇主更青睐那些“诚实可靠、有爱心、不能太冷漠、有温情的学生”(No.6),以及具备“主动自驱力”(No.15)的毕业生。总之,对于招聘单位而言,职业品德不仅是对应聘者的道德要求,更是决定毕业生是否值得组织长期投资的信任底线。
值得一提的是,除上述研究发现之外,通过对访谈数据的深层挖掘,研究还发现用人单位对高校毕业生“就业能力”的重视程度并非千篇一律,而是会受单位性质、行业特征等外部变量的影响。例如,从单位性质来看,国企招聘者更强调政治素养、团队协作能力。而在民企,招聘者更看重毕业生的问题解决能力。从行业性质来看,医疗行业的招聘者在隐性素养中强调“吃苦耐劳”和“医德”;在教育行业,招聘者除了注重学习适应能力、沟通表达能力,还特别强调师德;在制造业,招聘者则更强调动手能力;服务业的招聘者则比较看重抗挫折能力、沟通能力和外向性格等能力素质。
五、讨论与建议
研究从用人单位的视角构建了高校毕业生胜任力模型,并在此基础上探讨了雇主招聘录取的筛选逻辑。研究发现,高校毕业生的“好的就业胜任力”并非单一维度的技能集合,而是兼具“显性资历”与“隐性素养”的复合结构。研究显示,企业在招聘时普遍遵循“显性门槛筛选—隐性素养决胜”的“由外及内”筛选逻辑路径。结合研究发现,基于本文所构建的高校毕业生胜任力模型,为进一步促进大学生高质量充分就业,研究提出针对性建议如下。
第一,高校作为人才供给侧,不仅要推动人才培养模式向“能力导向”转型,还要进一步加强大学生思想品德教育。具体而言,一是可以继续深化人才培养模式改革,夯实大学生专业知识基础。高校应打破知识灌输的单一路径,构建“通专融合、能力为本”的课程体系。通过在专业教育中嵌入隐性素养的培育,将批判性思维、团队协作与复杂问题解决能力的训练融入专业课程教学大纲,通过案例教学、项目式学习等方式,让学生在解决模拟的专业难题中锻炼胜任力。同时可以建立多元化的能力认证体系,探索推行“第二成绩单”制度,对学生在科研竞赛、社会实践中的表现进行量化认证,为用人单位提供更具辨识度的能力信号,降低企业的筛选成本。二是进一步完善校企协同育人机制,为大学生提供更多实习机会。高校可以依据不同学科的就业流向,邀请企业专家参与人才培养方案修订,通过“双导师制”引入业界导师,确保教学内容与行业前沿技术、企业实际需求同频共振。此外,还可以依托校企合作基地,鼓励学生参与企业实际项目的研发与运营,帮助学生在真实职场环境中提前磨炼人际沟通与团队协作等社会化能力。三是强化思想政治引领与就业教育,加强对学生职业价值观和就业观的塑造。教育的根本任务在于立德树人,高校思想政治教育具有潜在地提升学生“隐性素养”的作用。基于此,高校要进一步强化职业诚信教育,将诚信教育贯穿就业指导全过程,同步严肃大学生学术与职业诚信纪律,引导学生恪守职业伦理。同时,针对部分毕业生“定位模糊”或“心浮气躁”“不够踏实”的情况,要通过形势政策课、生涯规划咨询等渠道,引导学生基于对自身能力的客观评估建立合理的就业预期,树立科学理性的就业观念。
第二,对于毕业生而言,不仅要强化外功,优化显性信号,跨越就业硬门槛,更要练好内功,提升隐性素养,打造职业核心竞争力。一方面,“显性信号”是毕业生获取面试机会的敲门砖,毕业生需要构建高辨识度的“信号组合”。虽然学历是重要的信号,但也可以通过其他显性指标来弥补。一是考取高含金量的职业资格证书,如法律职业资格证书、注册会计师证书、教师资格证等证明自己的专业能力;二是积累成长性的实习经历,访谈中多位雇主提到“有相关岗位实习经验优先”,因此获得一份与目标岗位高度匹配的实习证明,往往比单纯的高绩点更具说服力;三是规范简历表达,将模糊的“能力强”转化为竞赛获奖类别等可量化的数据成果,降低雇主的甄别成本。另一方面,“隐性素养”不仅是大学生在职场中实现可持续发展的核心动力,而且是决定录用与晋升的关键。随着人工智能与数字化转型的深入,职业道德、复杂问题解决与持续学习能力等“软技能”已成为未来职场的决胜点。大学生应从校园阶段开始,有意识地建立良好的“职业声誉”。在社会实践、班级工作或社团活动中,践行“凡事有交代,件件有着落,事事有回音”的行事准则。无论是回复邮件、汇报进度还是处理琐事,都应展现出高度的责任心与执行力,因为“靠谱”是职场新人获得信任的最快路径。同时,在简历撰写与面试中,应秉持诚信原则,实事求是,杜绝夸大经历或虚假陈述,切勿因小失大,导致个人声誉受损。
最后,研究发现,不同行业、不同类型的用人单位对高校毕业生不同能力素质的重视程度存在差异,这就要求大学生提前做好职业规划准备,在求职过程中有的放矢,把自己最匹配单位要求的“就业胜任力”展示出来,为成功就业夯实基础。